3月31日,全国应急管理科技和信息化工作会议在北京召开,应急管理部党委委员、副部长陈敏出席会议并讲话。会上对第一届应急管理科技创新奖获奖项目进行颁奖,我校安全工程学院安伟光教授作为一等奖获得者代表上台领奖。
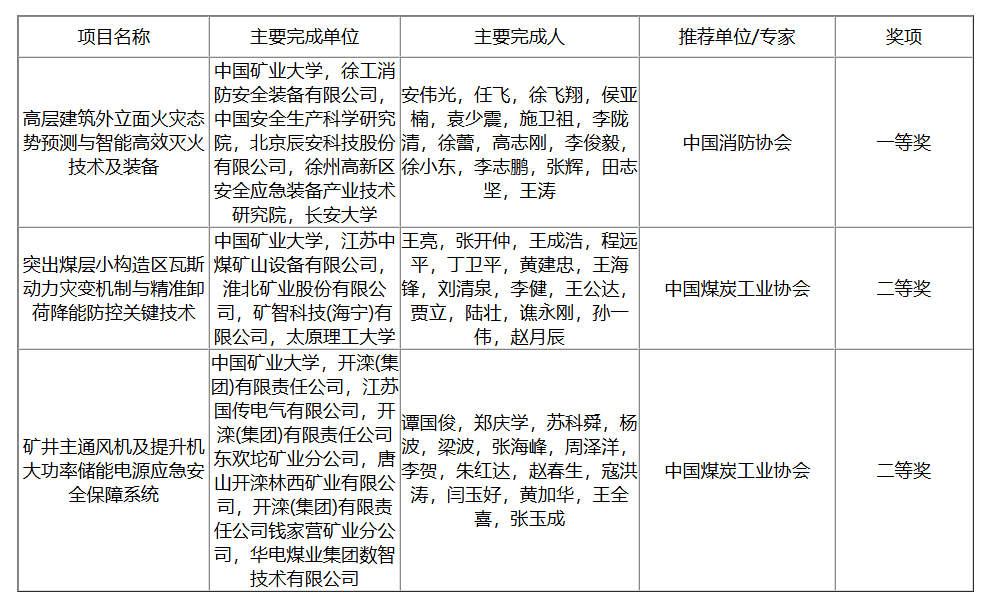
第一届应急管理科技创新奖共产生76项,其中特等奖1项、一等奖13项、二等奖62项。我校共有9项科技项目获得奖励,其中以第一完成单位获得一等奖1项、二等奖2项。安全工程学院安伟光教授牵头,信息与控制工程学院徐飞翔副教授、低碳能源与动力工程学院王涛博士作为主要参与人完成的“高层建筑外立面火灾态势预测与智能高效灭火技术及装备”荣获一等奖,这是消防领域唯一荣获一等奖的项目。安全工程学院王亮教授牵头完成的“突出煤层小构造区瓦斯动力灾变机制与精准卸荷降能防控关键技术”、电气工程学院谭国俊教授牵头完成的“矿井主通风机及提升机大功率储能电源应急安全保障系统”荣获二等奖。
近年来,我校深入贯彻落实“两部一省”共建意见,聚焦应急管理领域国家重大战略需求和行业企业发展需要,聚力打造高层次科研创新平台,不断完善科技成果评价机制,有组织开展应用基础研究和关键核心技术攻关,积极推动科技成果转化,固本拓新成效显著,为学校“双一流”建设注入强劲动能。
据悉,应急管理科技创新奖是在应急管理部的指导下,由中国消防协会、中国煤炭工业协会、中国灾害防御协会、中国矿山安全学会联合设立,旨在健全应急管理科技评价体系,支撑应急管理科技创新。该奖项是应急管理领域唯一跨灾种、跨行业的综合性最高奖,奖励在应急科技领域做出重要贡献的组织和个人。奖励委员会主任委员由应急管理部副部长担任,奖项每两年评审一次,设一等奖、二等奖两个等级,每届授奖数量不超过形式审查通过成果数量的30%且总数不超过100项,获奖成果将作为应急管理部门推荐国家科技奖的重要参考。
附:我校牵头获奖项目一览表
